各学院:
为深入学习贯彻习近平新时代中国特色社会主义思想,充分发挥“五老”精神在青年学生思想政治教育中的示范引领作用,根据浙江省教育厅关工委《关于开展“读懂中国”优秀作品线上展播活动的通知》要求,现组织全校师生收看“读懂中国”优秀作品线上展播。有关事项通知如下:
一、活动时间
3月17日—3月24日,共8天,每晚19:30直播(时长25分钟),次日重播。
二、收看对象
全体在校学生;校关工委成员;思政课教师、辅导员及相关工作人员等。
三、主要内容
展播作品均选自“读懂中国”活动中全国相关高校的优秀作品,这些作品以生动鲜活的形式,展现“五老”投身强国建设的感人事迹和奋斗精神,引导青年学生厚植家国情怀,勇担时代使命。
四、工作要求
(一)高度重视,精心组织。各学院要加强活动组织工作,将活动纳入思政教育体系,广泛动员师生参与,确保收看实效。
(二)创新形式,深化成效。可结合主题党团日、班会等开展学习研讨,鼓励学生撰写心得体会,择优报送校关工委。
(三)及时总结,按时报送。各学院要注重收看实效,收集本次活动组织、收看及学生撰写心得体会等情况,填写《“读懂中国”活动开展情况统计表》(见附件)。请于2025年4月10日前将《“读懂中国”活动开展情况统计表》及心得体会等典型材料报送至校关工委办公室(邮箱:weilan@wmu.edu.cn),由学校汇总后统一上报省教育厅。联系人及电话:魏兰、郑水晶晶,88833685。
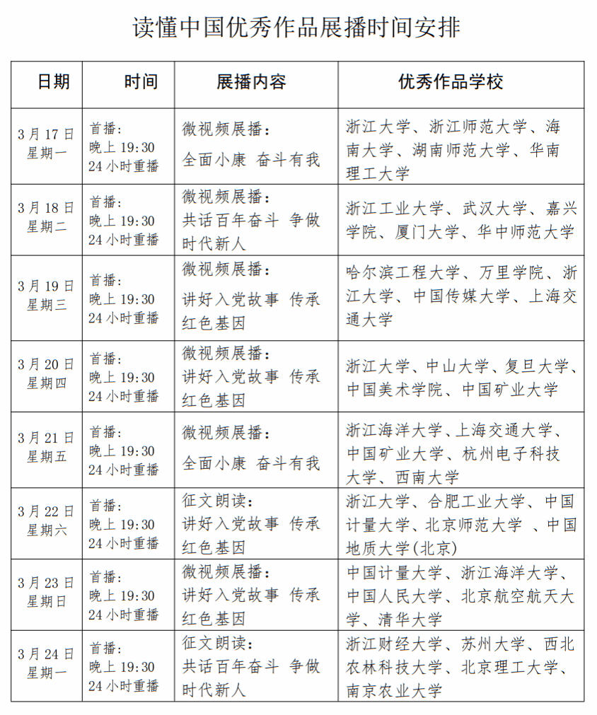
五、收看方式及时间安排
(一)收看方式
打开“快手”APP,点击左上角“扫一扫”功能,识别下方二维码,填写所在学校后观看本次获奖优秀作品展播。

(二)时间安排

德赢winac米兰关心下一代工作委员会
2025年3月12日
附件:
“读懂中国”活动开展情况统计表.docx 已下载次